

Plugins
I worked with the R&D team to help them, a team of 11, better understand the insights found during user interviews.


Powerful Effects
I optimized the experience for the 3 main screens that the sales persons use to keep client & account relationship details. I conducted multiple rounds of user interviews, solicited stakeholder feedback, and evaluated Terminal analytics on the screens used by salespeople.


Design & Layout
Ultimately we decided to merge some of the elements of some screens as well as tuck some less used features off the main screen.
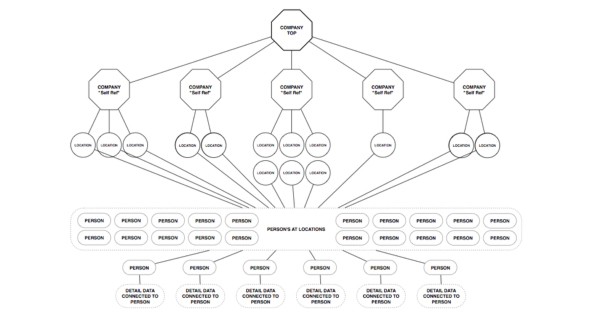
I enjoy mapping connections: relationships, tasks, user flows, strategy maps, Mind Mapping and sitemaps.


Navigation
Understanding one connection's relationship to other connections is very powerful and exciting. I believe this is were true innovative ideas come from, understanding.
Fin-tech sales team efficiency
+8 min
Saved Daily
per Sales Person
9
User Interviews &
Contextual Inquiry
22%
Reduction in screens to
complete tasks
23%
Reduction in sales call prep
5 to 1
Consolidated steps in documentation tasks
100%
Increase in
knowledge transfer
+8 min
Saved Daily
per Sales Person
9
User Interviews &
Contextual Inquiry
22%
Reduction in screens to
complete tasks


Refine User Flow of Sales Dashboard
I worked with the R&D team to help them, a team of 11, better understand the insights found during user interviews.


Screen Design and User Testing
I optimized the experience for the 3 main screens that the sales persons use to keep client & account relationship details. I conducted multiple rounds of user interviews, solicited stakeholder feedback, and evaluated Terminal analytics on the screens used by salespeople.


Design & Layout
Ultimately we decided to merge some of the elements of some screens as well as tuck some less used features off the main screen.
I enjoy mapping connections: relationships, tasks, user flows, strategy maps, Mind Mapping and sitemaps.


Navigation
Understanding one connection's relationship to other connections is very powerful and exciting. I believe this is were true innovative ideas come from, understanding.
Respect and act on the data!
Ensure a centralized, secure location
for your modular content and BI.
Awareness of activities—actions by a worker, customer sales journey, steps to completion—can help define and refine the user experience. We aim to optimize the customer journey and our communication efforts to achieve the most positive outcomes: increased user base, client satisfaction, and worker efficiency and happiness.
I enjoy mapping connections: relationships, tasks, user flows, strategy maps, Mind Mapping and sitemaps.
E-Mail Tracking and Builder

Situation: Doctor's patient rooms are crowded with various equipment, making the space small and cluttered, impacting the patient experience and the efficiency of medical consultations.
Task: The goal was to refine the room layout and the process of discussing blood results, a common task for nurses and doctors, to improve the overall experience and efficiency in the doctor's office.
Action: We explored the use of the Apple Vision Pro AR headset as a tool for discussing blood results more interactively and efficiently. Collaborating with 3D visualizers and lighting specialists, we reimagined a less cluttered doctor's office. Interviews were conducted with doctors and nurses in different settings to understand their needs and constraints, focusing on enhancing in-person consultations rather than telemedicine.
Result: The innovative solution of using AR headsets for accessing and discussing patient information not only promised to save time but also increased privacy and efficiency. It was estimated that this approach could save over 4 minutes per visit, potentially saving a small practice over $100,000 annually by improving the workflow for doctors and nurses.

Situation: Doctor's patient rooms are crowded with various equipment, making the space small and cluttered, impacting the patient experience and the efficiency of medical consultations.
Task: The goal was to refine the room layout and the process of discussing blood results, a common task for nurses and doctors, to improve the overall experience and efficiency in the doctor's office.
Action: We explored the use of the Apple Vision Pro AR headset as a tool for discussing blood results more interactively and efficiently. Collaborating with 3D visualizers and lighting specialists, we reimagined a less cluttered doctor's office. Interviews were conducted with doctors and nurses in different settings to understand their needs and constraints, focusing on enhancing in-person consultations rather than telemedicine.
Result: The innovative solution of using AR headsets for accessing and discussing patient information not only promised to save time but also increased privacy and efficiency. It was estimated that this approach could save over 4 minutes per visit, potentially saving a small practice over $100,000 annually by improving the workflow for doctors and nurses.

Situation: Doctor's patient rooms are crowded with various equipment, making the space small and cluttered, impacting the patient experience and the efficiency of medical consultations.
Task: The goal was to refine the room layout and the process of discussing blood results, a common task for nurses and doctors, to improve the overall experience and efficiency in the doctor's office.
Action: We explored the use of the Apple Vision Pro AR headset as a tool for discussing blood results more interactively and efficiently. Collaborating with 3D visualizers and lighting specialists, we reimagined a less cluttered doctor's office. Interviews were conducted with doctors and nurses in different settings to understand their needs and constraints, focusing on enhancing in-person consultations rather than telemedicine.
Result: The innovative solution of using AR headsets for accessing and discussing patient information not only promised to save time but also increased privacy and efficiency. It was estimated that this approach could save over 4 minutes per visit, potentially saving a small practice over $100,000 annually by improving the workflow for doctors and nurses.

Situation: Doctor's patient rooms are crowded with various equipment, making the space small and cluttered, impacting the patient experience and the efficiency of medical consultations.
Task: The goal was to refine the room layout and the process of discussing blood results, a common task for nurses and doctors, to improve the overall experience and efficiency in the doctor's office.
Action: We explored the use of the Apple Vision Pro AR headset as a tool for discussing blood results more interactively and efficiently. Collaborating with 3D visualizers and lighting specialists, we reimagined a less cluttered doctor's office. Interviews were conducted with doctors and nurses in different settings to understand their needs and constraints, focusing on enhancing in-person consultations rather than telemedicine.
Result: The innovative solution of using AR headsets for accessing and discussing patient information not only promised to save time but also increased privacy and efficiency. It was estimated that this approach could save over 4 minutes per visit, potentially saving a small practice over $100,000 annually by improving the workflow for doctors and nurses.

Situation: Doctor's patient rooms are crowded with various equipment, making the space small and cluttered, impacting the patient experience and the efficiency of medical consultations.
Task: The goal was to refine the room layout and the process of discussing blood results, a common task for nurses and doctors, to improve the overall experience and efficiency in the doctor's office.
Action: We explored the use of the Apple Vision Pro AR headset as a tool for discussing blood results more interactively and efficiently. Collaborating with 3D visualizers and lighting specialists, we reimagined a less cluttered doctor's office. Interviews were conducted with doctors and nurses in different settings to understand their needs and constraints, focusing on enhancing in-person consultations rather than telemedicine.
Result: The innovative solution of using AR headsets for accessing and discussing patient information not only promised to save time but also increased privacy and efficiency. It was estimated that this approach could save over 4 minutes per visit, potentially saving a small practice over $100,000 annually by improving the workflow for doctors and nurses.

Situation: Doctor's patient rooms are crowded with various equipment, making the space small and cluttered, impacting the patient experience and the efficiency of medical consultations.
Task: The goal was to refine the room layout and the process of discussing blood results, a common task for nurses and doctors, to improve the overall experience and efficiency in the doctor's office.
Action: We explored the use of the Apple Vision Pro AR headset as a tool for discussing blood results more interactively and efficiently. Collaborating with 3D visualizers and lighting specialists, we reimagined a less cluttered doctor's office. Interviews were conducted with doctors and nurses in different settings to understand their needs and constraints, focusing on enhancing in-person consultations rather than telemedicine.
Result: The innovative solution of using AR headsets for accessing and discussing patient information not only promised to save time but also increased privacy and efficiency. It was estimated that this approach could save over 4 minutes per visit, potentially saving a small practice over $100,000 annually by improving the workflow for doctors and nurses.
Projects
Other works
Projects
Other works
Projects
Other works
Let's set up a chat; I want to hear about your business goals.
201-921-4936
I believe every interaction with a customer is an opportunity to create meaningful engagement. In a world full of data and digital interfaces, I help teams by bringing my personal touch and authenticity to create customer experiences, marketing and digital communications that convert. Available for work: Customer Experience, UX Design, Engagement Strategy, Prototypes, User-First Design, Research, Pitch Decks, AI Creativity and Augmentation, Facilitation, Collaboration. Reach out to set up a chat to see ways design can increase your ROI.
Let's set up a chat; I want to hear about your business goals.
201-921-4936
I believe every interaction with a customer is an opportunity to create meaningful engagement. In a world full of data and digital interfaces, I help teams by bringing my personal touch and authenticity to create customer experiences, marketing and digital communications that convert. Available for work: Customer Experience, UX Design, Engagement Strategy, Prototypes, User-First Design, Research, Pitch Decks, AI Creativity and Augmentation, Facilitation, Collaboration. Reach out to set up a chat to see ways design can increase your ROI.
Let's set up a chat; I want to hear about your business goals.
201-921-4936
I believe every interaction with a customer is an opportunity to create meaningful engagement. In a world full of data and digital interfaces, I help teams b bringing my personal touch and authenticity to create customer experiences, marketing and digital communications that convert. Available for work: Customer Experience, UX Design, Engagement Strategy, Prototypes, User-First Design, Research, Pitch Decks, AI Creativity and Augmentation, Facilitation, Collaboration. Reach out to set up a chat to see ways design can increase your ROI.
© 2012 / 2024 Shawn M. Capizzi
© 2012 / 2024 Shawn M. Capizzi
© 2012 / 2024 Shawn M. Capizzi
